家长学生注意啦!云南全省共有34所技工院校具备招生资质
发布日期: 2022-06-13 09:47:35 来源: 云南网
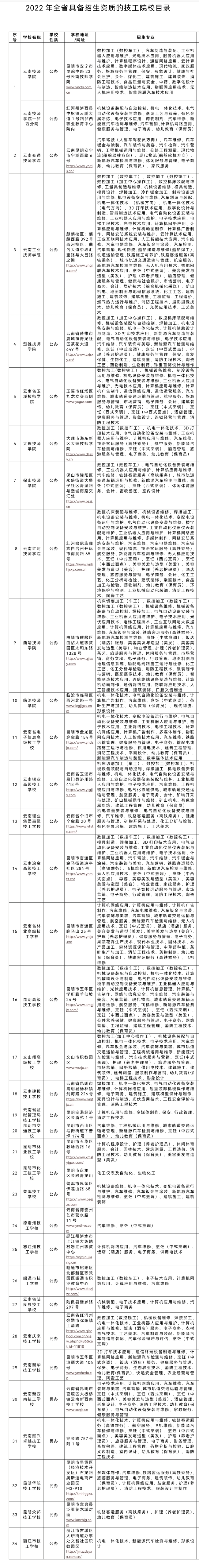
为鼓励更多青年学生接受技工教育,规范我省技工院校招生办学行为,经云南省人力资源和社会保障厅审核,截至目前,全省共有34所技工院校具备招生资质。凡不在目录内的学校及专业,均未经审批,不得开展招生。现将2022年全省具备招生资质的技工院校目录及省、州(市)人社部门招生监督举报电话予以公布,欢迎监督。
据《公告》显示,具备招生资质的学校包括云南技师学院、云南技师学院——泸西分院、云南交通技师学院、云南工业技师学院、楚雄技师学院、云南省玉溪技师学院、大理技师学院、保山技师学院、云南红河技师学院、曲靖技师学院、临沧技师学院、云南省电子信息高级技工学校、云南铜业高级技工学校、云南锡业集团高级技工学校、云南冶金高级技工学校、云南省林业高级技工学校、昆明高级技工学校、文山州高级技工学校、云南建投技工学校、云南省监狱管理局技工学校、昆明市交通技工学校、昆明市林业技工学校、昆明市化工技工学校、普洱技工学校、德宏州技工学校、怒江州技工学校、昭通市技工学校、云南省陆良县技工学校、云南庆来技工学校、云南新华技工学校、云南新西南技工学校、云南耀兴卓越技工学校、昆明华航技工学校、昆明众邦技工学校、丽江市技工学校。(云南网 记者杨萍)


相关内容
- 家长学生注意啦!云南全省共有34所技工院校具备招生资质 a>
- 今夏吃瓜哪里去?焦作这52处果蔬临时销售摊点已投用 a>
- 计划招生50人!郑州今年中招3所高中校园足球实验班面向全省招生 a>
- 本月预计主要降水过程有5次 河南气象发布提醒 a>
- 河南最新天气预报来了 今天的凉你会用未来一周时间遗忘 a>
- 湖南省自然资源领域首家部级重点实验室在长沙揭牌 a>
- 说走就走!湖南众多景区推出了针对应届高考生的免票优惠措施 a>
- 重磅!昆明呈贡区驻成渝地区招商中心正式挂牌成立 a>
- 好消息!合枞高速吕亭南枢纽至枞阳北段年内建成通车 a>
- 洛阳涧西区康滇路改造工程预计6月中旬完工 a>
- 微速讯:知网宣布:6月12日零点开始,开放个人查重 a>
- 今亮点!高校毕业生城乡社区创业将获优惠补贴 a>
- 每日看点!“史地生”凸显时代主题关注尖端科技 a>
- 2999元起!OPPO Reno8 Pro正式开售,马里亚纳X加持 a>
- 被写进高考作文题的90后技工 a>
- “十城百企千岗万人”高校毕业生安吉县千人专场招聘活动举行 a>
- 中国科学院院士李亚栋担任安徽师范大学校长 a>
- 高考结束,考生收获鲜花拥抱 a>
- 高考结束啦!鲜花赠你 a>
- 高考志愿填报要做哪些准备?考虑哪些因素? a>